网站首页
关于我们
天诚会计师事务所
天诚税务师事务所
天诚资产评估事务所
天诚工程造价咨询事务所
新闻动态
公司新闻
业界动态
法律法规
税务
评估
资质荣誉
资质证书
荣誉证书
留言反馈
公司相册
诚聘英才
联系我们
您当前所在位置:
首页
>
新闻动态
>
法律法规
>
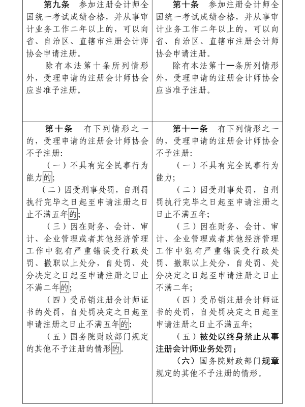
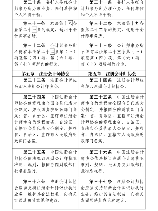
会计
会计
《中华人民共和国注册会计师法(修正草案)》公布 征求意见
更新时间:
2026-03-18 14:51:14
点击次数:
358次
字号:
T
|
T
上一篇:
关于2020年度会计专业技术中高级资格考试 考务日程安排及有关事项的通知
下一篇:已经没有了
新闻动态
公司新闻
业界动态
法律法规
会计
税务
评估
审计一部:037963263856
审计二部:037963269097
评估一部:037963935533
评估二部:037963913326
基建一部:037963317804
基建二部:037963904610
基建三部:037963915760
监 管 部:037963269006
Email:lytcsws@163.com
lytccpa@163.com
地 址:洛阳市西工区八一南路5号中基大厦